编者的话:2025年,晋中信息学院在“四位一体双院制”的育人蓝图之上,持续以艺术为笔,描绘“最艺术的非艺术大学”的全新高度。学校不仅将美育深植于课堂与学分,更将其锻造成直通全国舞台的桥梁、孵化原创精品的工坊、以及触手可及的日常审美。从全国首个高校“迷笛窝”的声浪轰鸣,到4部原创剧目在大凉山的聚光灯下绽放;从全国设计赛场的屡获殊荣,到校园内永不落幕的艺术狂欢,这一年,艺术在信院迸发出前所未有的创造力与影响力,真正成为每位学子人格养成、精神成人的鲜明底色。
捷报频传,多项荣誉铸就艺术新标杆
本年度,学校师生在国内多项艺术赛事中持续突破,累计荣获20余项大奖,在舞蹈、设计、戏剧等多领域实现品牌升级与口碑沉淀。

戏剧力量,走向全国舞台:学校6部原创作品《面向自我的陈述》、《囚禁》、《历史中的轶事一则》、《咸涩的星群》等,成功入围第七届大凉山国际戏剧节,与国内外专业院团同台竞演,展现了学校原创戏剧体系的成熟与活力。此外,原创音乐剧《风起形意》作为形意拳非遗传承的典范之作,已累计完成12场公演,足迹遍布校园、山西大剧院及国内重要戏剧节。




凉山有戏,信院有声!晋中信息学院4部原创剧目亮相国际戏剧节舞台
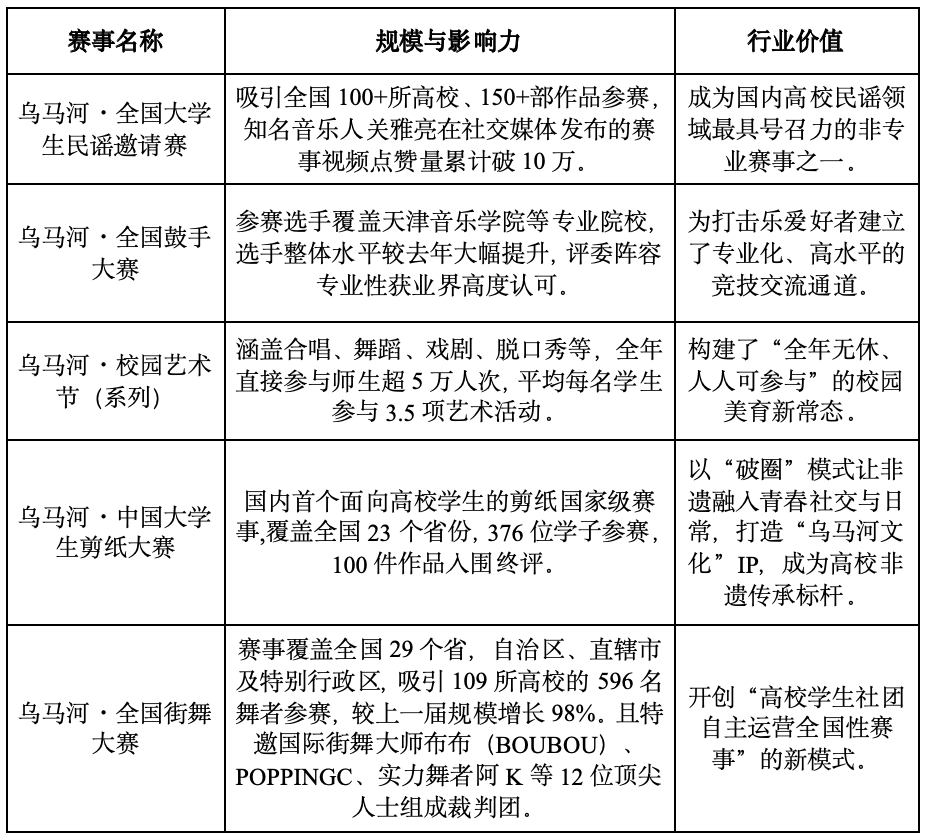
音乐新锐,声动全国:“花儿合唱团”在成立两年内,原创及改编曲目已增至15首,举办专场音乐会5场,更赴壶口瀑布参与“黄河回响”两岸音乐会,在奔腾的黄河涛声中唱响《黄河大合唱》经典选段,成为校园美育的鲜活名片。乌马河·全国大学生民谣邀请赛、乌马河·全国鼓手大赛、乌马河·全国街舞大赛等全国性赛事,持续吸引如中央音乐学院等超100所高校参与,赛事影响力从校园辐射至行业。


与郎朗、李心草大师同台,晋中信院花儿合唱团首次亮相国家级舞台
设计先锋,斩获多项大奖:师生在设计类多项赛事中崭露头角,他们凭借前瞻性的设计理念、扎实深厚的专业功底与敢于突破的创新思维,在多个设计领域斩获重要奖项。这些成果不仅体现了师生们对时代审美与技术趋势的敏锐把握,也充分展现了学校在艺术教育中坚持理论与实践深度融合的育人成效。
2025年2月,在第二届亚洲大学生创意设计展中,信院学子荣获一等奖2项、二等奖1项;2025年5月,在中国好创意暨全国数字艺术设计大赛中荣获1项一等奖、1项三等奖。

舞蹈佳绩,绽放国际赛场:学校舞蹈教学与创新实践成果丰硕,育人成效显著。2025年学校学子表现优异,在国内外重要舞蹈赛事中屡创佳绩,充分展现了扎实的基本功、出色的艺术表现力与创新的编舞能力。
2025年5月,第三届“芳华杯”成人舞蹈艺术展演中,一举夺得9项金奖,印证了舞蹈教学与实践的高水准;2025年6月,于亚洲青年新秀奖(春季赛)中斩获3项一等奖、7项二等奖、7项三等奖、11项优秀奖;2025年9月,在第十六届新加坡国际舞蹈节中,荣获2金、2银、2铜的佳绩。

“迷笛窝”落地学校引领风尚,原创生态枝繁叶茂
2025年,学校以前瞻性布局打造硬核艺术平台,并以体系化力量培育原创土壤,构建了从创作到展演的完整生态链。
全国首个高校“迷笛窝”落地,打造音乐文化新地标:与国内顶尖音乐公司“迷笛”携手,建成全国高校首个“迷笛窝”。该场域不仅是专业的排练、录制与孵化空间,更全年引入迷笛认证师资、开展音乐工坊,并直接链接“迷笛音乐节”等顶级平台。


全国高校首家迷笛窝落地晋中信息学院
深耕原创实践,见山剧场与4'33"音乐厅搭建专业实践平台:学校见山剧场与4'33"音乐厅搭建专平台落地后全新推出“原力计划”与“元声计划”。前者聚焦大学生原创戏剧,构建“创作-扶持-展演-反馈”生态闭环;后者围绕原创音乐,形成“征集-指导-展演-交流”循环。两大计划深挖校园艺术阵地功能,创新艺术教育实践,成为校园文化核心阵地,为学生提供专业实践与展示空间,助力活动高效落地,彰显实践育人与美育共融的重要意义。




晋中信院4′33″音乐厅:让声音成为主角,养出最敢想的大学生!
原创体系持续产出,戏剧节品牌全面升级:“乌马河”校园戏剧节发展进入新阶段,全年孵化原创大剧5部、20余部微剧。音乐剧产业学院的育人作用日益凸显,其“演艺精英班”的学生已成为原创剧目的主力军。来自智能工程学院的崔建伟同学,通过音乐剧产业学院系统训练,已从戏剧节“杰出男演员”成长为《风起形意》的主演,并登上大凉山、金刺猬等国家级舞台,实现了从兴趣到专业的跨越。



由“燃”而生,校园戏剧节启幕!开幕大剧《困鸟的十二平均律》精彩首演
自主IP赛事扩容提质,领校园艺术新生态
学校在美育领域实现了一次深刻的角色跃迁,其艺术工作已超越“自娱自乐”的校园活动范畴,正从活动的“举办者”向行业标准的“参与者”和“贡献者”积极转变。这一转变的核心标志,是一系列拥有自主知识产权、已形成全国性影响力的“乌马河”IP赛事矩阵。这些赛事不仅是汇聚全国艺术英才的竞技舞台,更成为推动相关艺术领域专业化、规范化发展的重要平台






五大艺术盛事全面进化,构建沉浸式美育生活圈
校园艺术活动以“品牌化、精品化、大众化”为方向,真正融入学生社区生活。
校园戏剧节:2025年戏剧节期间,除剧目展演外,增设剧本朗读会、舞台技术工作坊等衍生艺术活动50余场,覆盖师生15000余人。5月,历时8天的戏剧盛宴,共上演26部优质剧目,含6部原创精品大剧,音乐剧《困鸟的十二平均律》《爱的飞行日记》、舞剧《琵琶行》与20部沉浸式新作,原创占比高。首创书院戏剧盒子沉浸模式,还将观众纳入剧情共创,广泛参与且互动性强,除剧目展演,还办戏剧交流、即兴喜剧专场等活动,真正实现“艺术扎根生活,戏剧触手可及”。


校园摇滚音乐节:作为华北地区最具影响力的高校音乐盛会,学校连续十二年打造高校最强音乐现场。2025乌马河·校园摇滚音乐节再次突破以往,以长达5天超长续航、覆盖多场地的沉浸式专业舞台,打造了一场真正属于年轻人的摇滚狂欢,邀请包括丢火车、贰佰、程硕子、波澜壮阔的童话等22组乐队参演,校外乐迷入场人次同比增长50%,已成为辐射区域的文化盛事。



校园歌手/舞蹈/合唱大赛:三大赛事全面升级赛制,吸引全校80%以上的学生参与,参赛总人数较去年增长40%。歌手大赛创新设置“破晓”“炽光”“原创”三大赛道,吸引众多学子参与;舞蹈大赛汇聚全校7个学院参赛队伍,以十块错落屏幕搭配半透明纱幕的创新舞美、无传统报幕的流畅节目衔接重构观演体验,推出《破茧・绽放》《向阳》等多元题材作品;合唱大赛以“时间回响”为主题,通过“情景剧+歌曲演唱+学院互动”形式呈现八大篇章,赛事既展现了学子的艺术风采,也传递了青春热情与集体力量。三大赛事均依托专业场地与顶尖设备,邀请行业专家或专业评委护航,既为学子搭建了多元展示平台,更以高质量艺术实践践行了学校素质教育理念,彰显了校园文化活动的育人成效与青春活力。






让艺术之光,照亮每一个不可复制的灵魂
2025年的璀璨篇章已然写就,但这仅是序曲。晋中信息学院将继续深耕“艺术赋能全人”的育人理念,以“迷笛窝”等前沿平台为引擎,以原创内容生产为核心,以品牌赛事活动为纽带,持续完善“最艺术的非艺术大学”生态体系。我们坚信,艺术的力量在于激发想象、温暖心灵、塑造品格。未来,学校将努力让艺术教育超越技能传授,成为每一位信院学子发现自我、表达生命、连接世界的通用语言,在这片充满创造力的热土上,续写更多关于美与成长的非凡故事。
